為全面推進我院研究生課程思政高質量建設,落實立德樹人的根本任務,我院于2023年6月舉辦了首屆研究生課程思政教學案例設計大賽。
經專家評審,評選出一等獎2名,二等獎2名,三等獎3名。
理學院第一屆研究生課程思政教學案例設計大賽獲獎名單
| 一等獎 |
許香敏
|
嚴彥文 |
| 二等獎 |
林春丹 |
覃方麗 |
| 三等獎 |
高陽
|
矯玉秋 |
周廣剛
|
通過舉辦研究生課程思政教學案例設計大賽,不僅搭建了溝通交流課程思政育人實踐的平臺,提升了研究生課程思政建設的深入性、創新性與有效性,還進一步助力了我院全體教師以賽促教、建設新時代所需的高素質教師隊伍。

《線性方程組的迭代法》——許香敏

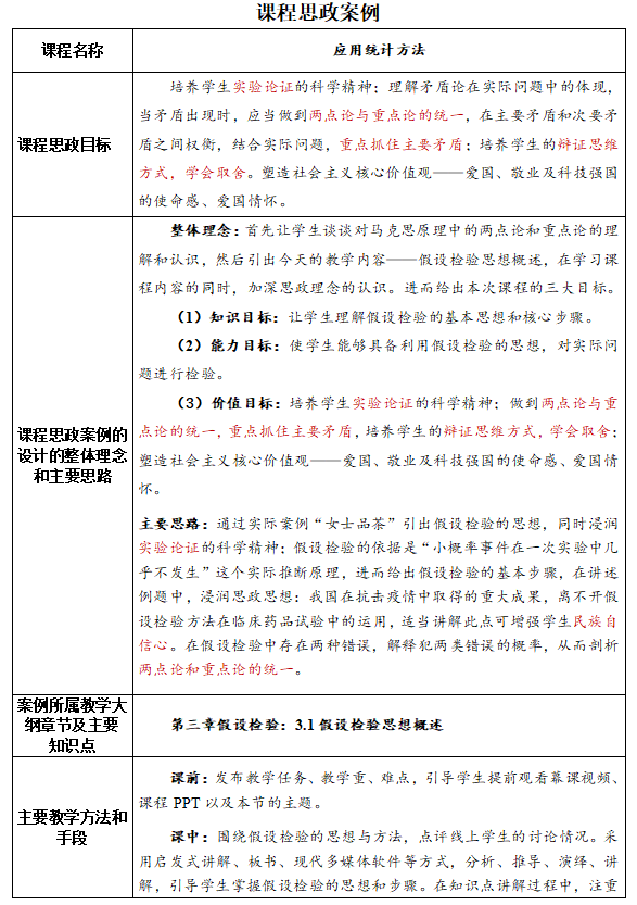
《假設檢驗思想概述》——嚴彥文