2021年度中國石油科學十佳論文發布
發布時間:2022-06-24 | 來源:期刊社 | 瀏覽量:
6月23日,由中國石油大學(北京)、中國石油和化學工業聯合會共同組織開展的“2021年度中國石油科學十佳論文”評選結果揭曉,共評出“2021年度中國石油科學十佳論文” 10篇、提名論文16篇,內容涵蓋石油地質、石油地球物理、石油工程、石油機械、石油化學、石油經濟及交叉學科等石油科學各個方向。

《石油科學通報》編委會主任張來斌院士、中國石油和化學工業聯合會副會長傅向升、中國石油大學(北京)副校長鮑志東,中國石油孫龍德院士、中國石油大學(北京)李根生院士、中國石油大學(華東)郝芳院士、中國石化郭旭升院士,中國石油工程技術研究院黨委書記馮艷成、中國石化石油勘探開發研究院院長鄭和榮、中國石化石油工程技術研究院院長趙金海、中國海油研究總院總經理米立軍,《石油科學通報》主編陳勉教授以及編委會成員、全體副主編、編輯部成員,中國石油大學(北京)期刊社負責人、獲獎作者代表以及石油領域專家學者等在線參加“2021年度中國石油科學十佳論文”發布會暨石油科學論壇。

鮑志東向與會嘉賓表示歡迎和感謝。陳勉介紹了《石油科學通報》及2021年度中國石油科學十佳論文評選情況。與會人員肯定了論文評選模式和評選標準,對獲獎論文作者表示祝賀。
孫龍德院士認為,獲獎論文代表了石油科學發展的重要方向,展現了石油科學家們的風采,希望《石油科學通報》繼續提供高質量平臺,更多石油科學家參與其中,進一步提升《石油科學通報》影響力。李根生院士表示,在當前能源轉型和“雙碳”戰略目標背景下,論文評選意義重大,為中國石油學術界搭建了一流的學術平臺,有助于引導石油科學家把論文寫在祖國大地上,積極營造崇尚學術的科學氛圍,推動石油科學創新發展。郝芳院士指出,石油安全是國家能源安全的重大課題,在更復雜的地質條件和更高的經濟要求背景下,科技創新是保障石油安全最重要的領域和方向,論文作為科技成果的重要載體,對推動科技進步具有重大的積極作用。論文評選有助于石油科學家聚焦真正的前沿科學問題,做有價值的學問。“2017年度中國石油科學十佳論文”獲得者郭旭升院士認為,評選過程體現了公開公平的原則,評選出的論文反映了石油行業發展動態及科學研究進展,評選活動推動了石油科學技術的研究,激勵了石油科技工作者把論文寫在祖國的大地上,也堅定了發展石油行業的信心和決心。
馮艷成表示,獲獎論文有創新、有示范、有影響,引領著石油行業的發展方向,也激勵著廣大石油科技工作者繼續專注實踐,潛心研究,勇于創新,推動石油科技創新發展。鄭和榮認為,科技創新是大國博弈的重要戰略支撐,科技論文是科技創新的重要承載和體現,獲獎論文具有很強的代表性、前瞻性、引領性,突出了原始創新和自主創新,聚焦“卡脖子”技術和關鍵瓶頸技術等問題,希望未來能夠通過論文評選,進一步推動和支撐油氣行業的高質量發展。趙金海指出,獲獎論文作者是廣大石油行業科技工作者的代表,他們把論文寫在了油氣勘探開發研究的一線,寫在了實驗研究的一線,以實際行動保障著國家能源安全。米立軍表示,獲獎論文具有高水平、高質量、高影響力的特點,涵蓋了石油行業發展的關鍵領域和主導方向,具有科技搭臺、創新引領的作用。
傅向升希望評選活動能夠繼續推出更高水平、高質量的石油科學論文,充分發揮科技創新的引領和帶動作用,更好地促進成果的交流與展示,打通論文應用基礎研究與產業化連接的通道,把平臺打造成石油科學領域原始創新的啟蒙者,行業綠色可持續發展的助推器。
張來斌院士回顧了評選活動及《石油科學通報》六年來的發展及成果,表示論文評選充分評估我國石油科學的發展現狀、研究熱點以及與國際的接軌程度,填補了國內石油行業論文獎項的空白,為我國石油科技的發展提供參考性指標。他希望各位學者能夠結出更為豐碩的成果,發表更多高水平學術論文,并勉勵《石油科學通報》牢記辦刊宗旨,不斷推動石油科學創新發展。
在石油科學論壇環節,十佳論文作者代表柳波、時戰楠、張志厚、倫增珉、周福建、侯冰、王金江、段禮祥、高金森、范英等聚焦當前石油科學前沿熱點問題和未來創新發展方向作了學術報告。
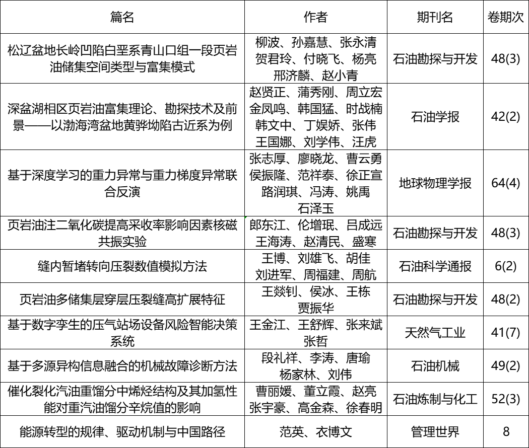
附:“2021年度中國石油科學十佳論文”名單

(編輯 丁遠朋)
