中文題目:基于SVDD算法的工業領域異常預警方法及其有效性研究
論文題目:Anomaly early warning method based on SVDD algorithm in industrial field and its effectiveness research
錄用會議:2025 IEEE 14th Data Driven Control and Learning Systems Conference (CAA A類會議)
作者列表:
1)陳楊 中國石油大學(北京)人工智能學院 控制科學與工程 碩23級
2)王珠 中國石油大學(北京)人工智能學院 自動化系教師
摘要:
在工業現場,預警系統的意義在于及早識別和響應潛在的異常情況,以防止設備故障、生產中斷和安全事故.本文提出了兩種基于SVDD(Support Vector Data Description)的工業現場預警方法。基于相關分析-聚類-SVDD的異常診斷算法是對工業生產的控制回路歷史動態特性進行梳理,并在線進行動態異常診斷與早期報警。基于近期在線滾動數據的異常診斷方法是通過專家經驗調試與參數近期波動特性的特征提取方法(SVDD)相結合,在線針對關鍵測點、關鍵位號進行波動異常診斷與早期報警提醒。針對工業現場應用的背景,提出并探究了預警有效性的概念:預警及時性、預警靈敏度、預警機制全面性,同時研究了確保預警長期有效性的方法。最終,通過工業現場的實際應用,驗證了方法的可靠性。
背景與動機:
在工業過程的長期運行中,諸如操作條件的變化和外部環境的變化等因素可能導致控制回路出現不同的異常,如果第一時間沒有進行相對應的處理并任其發展,那么異常可能會演化為故障。這些故障不僅會造成經濟損失,還可能帶來環境污染和安全隱患,因此,對工業尤其是化工煉化工業過程中的異常預警研究尤為重要。常見的故障包括設備振動、溫度異常、壓力波動等,這些故障出現前期的異常如果不能及時診斷和處理,可能導致生產停滯、財產損失甚至嚴重的安全事故。
設計與實現:
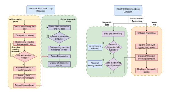
基于相關分析-聚類-SVDD的異常診斷算法:基于相關分析-聚類-SVDD的異常診斷算法,梳理工業生產控制回路的歷史動態特性,在線進行動態異常診斷和預警,分為離線訓練和在線診斷兩個階段。
基于近期在線滾動數據的異常診斷方法:基于近期在線滾動數據的異常診斷方法是將專家經驗調試與參數近期波動特征提取方法(SVDD)相結合,對關鍵測點和關鍵位號進行在線波動異常診斷和預警報警。

圖1 基于SVDD的回路診斷與參數診斷流程圖
主要內容:
1.預警有效性探究
工業生產現場設備或者儀表裝置發生異常時,往往第一時間不會顯示出來,但如果沒有及時發現并調整,就會引起嚴重故障。因此,提出工業現場預警有效性的一個重要指標:預警及時性。它表示針對工業現場出現的異常,能在異常演化為嚴重故障之前向現場操作人員發出預警,使得操作人員及時干預生產,避免發生安全事故。通過縮短診斷數據長度來完成。
工業生產現場的異常工況診斷標準是一個模糊的邊界,需要加入專家經驗來進行完善。過于敏感的判斷規則會使得預警誤報過多,會對工業現場生產造成干擾。過于遲鈍的判斷規則會使得預警漏報過多,無法識別出異常,違背了預警的初衷。因此,提出了工業現場預警有效性的一個重要指標:預警靈敏度。它表示對工業現場出現的異常的敏感程度。通過專家經驗整定超球邊界系數與波動閾值來實現。
引起工業生產現場異常工況的因素有很多,如設備損壞、儀表失靈等等。單一針對某種原因引起的異常來預警會使得預警不夠全面。因此,提出了工業現場預警有效性的一個重要指標:預警機制全面性。它是指異常預警算法能考慮到各種原因引起的工況異常,使得工業現場異常預警全方面覆蓋,體現出預警的有效性。針對不同原因引起的工況異常,設計不同的異常診斷算法并設置不同的報警信號值,能有效覆蓋工業現場。
2.定期在線學習更新
為保證故障預警長期有效性,提出了一種在線滑動數據定期學習更新超球體集群的方法。選擇一個合適的數據尺度,定期使用這個尺度滑動更新數據,將歷史數據剔除一部分(近期新數據的長度)。使用新的數據與剩余歷史數據拼接融合后更新SVDD超球體集群,既保留了回路歷史動態特征,同時也融合了回路新的動態特征,確保了故障預警的長期有效性。
圖2 定期在線學習更新SVDD超球體
3.現場應用通信架構
分布式控制系統(Distributed Control System,DCS)是一種用于監控和控制工業生產過程的自動化系統。通過DCS系統,使用自主開發的OPC客戶端從OPC服務器當中獲取控制回路的時序生產數據并將其儲存在SQL數據庫當中。診斷軟件將從SQL數據庫中實時取數進行回路異常診斷與工藝參數異常診斷并將診斷結果逐級傳輸回DCS系統。操作人員在DCS上位機即可查收到預警提醒。
圖3 現場應用通信架構
實驗結果及分析:
本文實驗在中國石化石家莊煉化分公司對工業現場實際裝置與控制回路進行工業預警實際試運行。實驗對象為連續重整裝置。目前已經在實際現場運行近一年。經過試運行結果統計,基于本文所提算法的異常預警系統的預警有效率可達90%,圖4是實際現場DCS上位機所展示的趨勢報警圖。
(a) 回路預警趨勢圖(液位)
(b)參數預警趨勢圖(溫度)
圖4 控制現場預警趨勢圖
圖(a)中藍色線條為控制變量MV,粉色線條為測量值PV,紅色豎線為預警信號,可以看出,在MV異常變化時,預警能在3min內及時發出預警信號,確保了預警的有效性。圖(b)中 ,藍色線條為測量值,紅色豎線為預警信號。可以看出,在PV異常下降波動時,預警能在10min內及時發出預警信號,證明了預警的有效性。
結論:
針對工業現場的異常預警問題,本文提出了兩種異常預警方法:回路動態異常預警與工藝參數波動異常預警。同時根據現場工業生產的特點,提出了三個工業現場預警有效性的概念:預警及時性、預警靈敏度、預警機制全面性。同時提出在線更新超球體集群的方法確保了預警長期有效性。現場實際應用結果充分證明了該預警算法有效性以及預警有效性概念的合理性。
通訊作者簡介:
王珠,男,博士,中共黨員,現任中國石油大學(北京)副教授、碩士生導師。2016年至今在中國石油大學(北京)自動化系工作,現任中國自動化學會人工智能技術與工業應用專業委員會委員、中國化工學會信息技術應用專業委員會青年委員、北京人工智能學會理事。
在科研與社會服務方面,研究興趣為系統辨識與智能控制、煉化過程動態異常診斷與故障預警、大數據質量預測與綜合優化。近年來,主持重點流程工業企業的智能報警項目數項以及國家自然科學基金,已發表高水平學術論文30余篇。